Британские биологи в ходе нового исследования установили причину, почему человеческий мозг больше, чем у обезьян, передает Tengrinews.kz со ссылкой на Daily Mail.
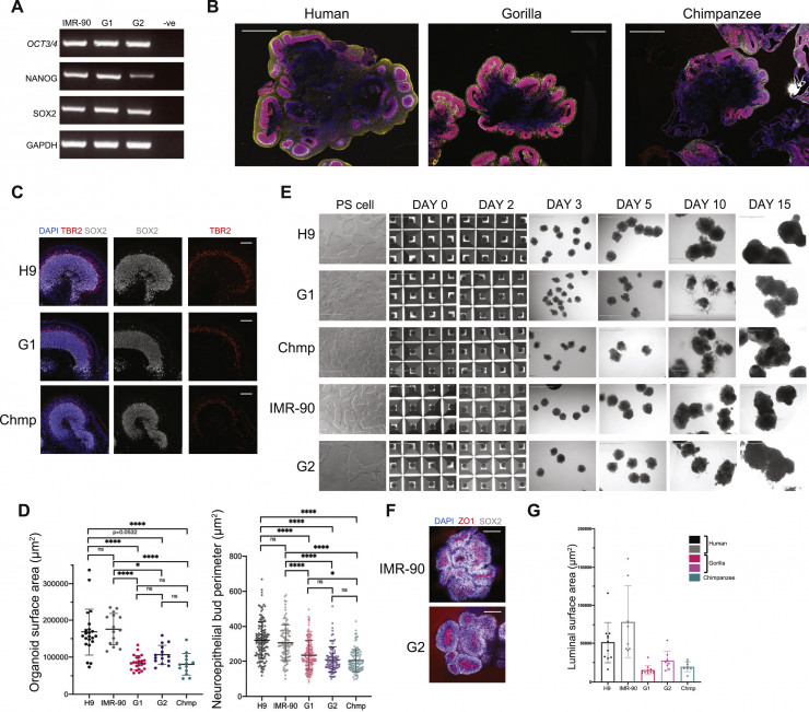
Исследователи из Лаборатории молекулярной биологии Медицинского исследовательского совета (MRC) в Кембридже собрали клетки людей, горилл и шимпанзе и создали условия, имитирующие среду внутри зародыша, и вырастили при помощи стволовых клеток миниатюрное подобие мозга. Исследование показало, на каком этапе развития и как человеческий мозг обретает в три раза больше нейронов, чем у обезьян.
Оказалось, что нейроны человека, приматов и грызунов в зародышах развиваются по-разному: у людей и шимпанзе - медленнее, у крыс и мышей - быстрее. Этот процесс у грызунов занимал менее суток, у шимпанзе и горилл - около пяти дней, у человека - порядка недели.
Скорость развития нейронов в зародышах ученые связали с активностью гена ZEB2 и связанных с ним участков ДНК. Так, у приматов он начинает активироваться раньше, у людей - намного позже.
Биологи доказали свою гипотезу, искусственно замедлив включение этого гена в клетках горилл и простимулировав его активацию в стволовых клетках человека, что привело к существенному увеличению в размерах искусственно выращенного мозга горилл и к обратному результату в человеческой ткани мозга.
"Это одно из первых представлений о том, чем отличается развивающийся человеческий мозг, что отличает нас от наших ближайших ныне живущих родственников. Самая потрясающая разница между нами и другими обезьянами заключается в том, насколько невероятно большой наш мозг", - отметила доктор из Лаборатории молекулярной биологии MRC Мэдлин Ланкастер.
Ранее ученые выявили еще одно сходство людей и обезьян, обнаружив человеческую модель поведения в отношениях у шимпанзе.
Хочешь получать главные новости на свой телефон? Подпишись на наш Telegram-канал!
Tengrinews.kz также есть в Aitu! Добавляйтесь к нам!

